☆★情報発信を目的とした、東京都稲城市向陽台地区連合会の公式ブログです★☆ 向陽台地区連合会は、各自治体・団体・管理組合の代表者を世話人とし、地域在住のボランティア事務局員主催のもと、月1回の定例会議、防災訓練、夏まつり等を企画・開催しています。 ■基本理念…①顔の見える住民、助け合いの向陽台、子どものふるさと向陽台 ②高齢者から子どもまで住みやすい、安心・安全な向陽台。 ご質問、お問い合わせは、 koyodai.chikurengokai@gmail.com まで。
2015年10月25日日曜日
2015年10月10日土曜日
2015年10月7日水曜日
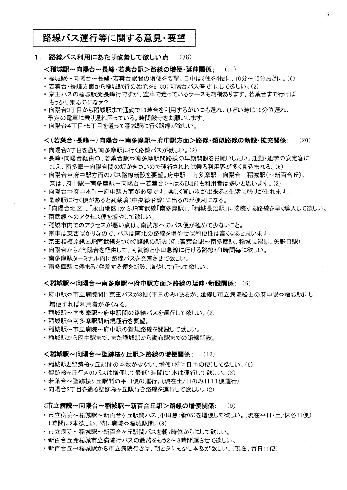
向陽台地区、iバス・路線バス関連アンケート調査結果を掲載します。
10月3日の地区連絡会議時、交通会議委員から説明のあった、
向陽台の公共交通関連意見・要望のまとめです。
7ページあります。
ご意見ありがとうございました。
10月3日 第5回向陽台地区連合会が開催されました
・「第23回城山文化センターまつり」(11月14日(土) 9:00~17:00に参加)
・「稲城市における地域支え合い推進について」
・交通会議委員から稲城市地域公共交通会議(iバス)のアンケート
・行政連絡員からタウンミーティング等 など報告・連絡がありました。
11月7日の向陽台地区防災訓練に向けて、第1回準備会議が開かれました。
********************************************
■次回日程
○向陽台ふれあい防災訓練・第2回準備会議:10月24(土)19:30~21:30頃
(城山文化センター2階 第2和室にて)
○第6回地区連合会・定例会議:11月7日(土)19:30~21:30頃
(城山文化センター2階 第1・第2和室にて)
********************************************
登録:
コメント (Atom)








